Kilbi ühendus, pen-lahutus, rvk, kaitse
-
Mario002
- Regulaarpostitaja

- Postitusi: 91
- Liitunud: 24 Okt 2019, 19:45
- On tänanud: 3 korda
- On tänatud: 2 korda
Kilbi ühendus, pen-lahutus, rvk, kaitse
Lugemata postitus Postitas Mario002 »
Selline küsimus, et kas manuses toodud joonisel on ühendused korrektselt tehtud? Joonis ise on puht teoreetiline, tahan teada, kas olen asjast õigesti aru saanud.
Samuti sooviks teada, kas võib lisada lisa PE-liistu (sillatud esimese PE-liistuga)? Eelmise küsimuse mõte siis, et kui jagada kolm faasi kolme DIN liistu vahel ära (igal liistul üks faas ja igal faasil oma RVK), oleks kergem ühendusi teha ja imo näeks ilusam välja, kui igal DIN liistul oma PE-latt (mis muidugi sillatud esialgse PE-latiga). Esialgseks N- ja PE-latiks siis antud latid, kus esialgne "lahkulöömine" toimub.
Viimaseks siis kuidas näiteks veel ühe RVK lisamine välja näeks - kas on vaja iga RVK jaoks eraldi N-latti (peale RVK)? Endale tundub loogiline, et iga RVK N sisend tuleb PE+N-latilt ja peale igat RVK eraldi N-latt.
-
Äärenurk
- Ehitusguru

- Postitusi: 906
- Liitunud: 22 Veebr 2016, 15:46
- On tänanud: 1 korda
- On tänatud: 34 korda
Re: Kilbi ühendus, pen-lahutus, rvk, kaitse
Lugemata postitus Postitas Äärenurk »
Kuigi sild on väga lühike, oleks viisakas kasutada sama ristlõikepindalaga juhti kui liist ise.Mario002 kirjutas: 24 Okt 2019, 20:28 Samuti sooviks teada, kas võib lisada lisa PE-liistu (sillatud esimese PE-liistuga)?
Sinu loogika on õige.Mario002 kirjutas: 24 Okt 2019, 20:28 Viimaseks siis kuidas näiteks veel ühe RVK lisamine välja näeks - kas on vaja iga RVK jaoks eraldi N-latti (peale RVK)? Endale tundub loogiline, et iga RVK N sisend tuleb PE+N-latilt ja peale igat RVK eraldi N-latt.
-
Mario002
- Regulaarpostitaja

- Postitusi: 91
- Liitunud: 24 Okt 2019, 19:45
- On tänanud: 3 korda
- On tänatud: 2 korda
Re: Kilbi ühendus, pen-lahutus, rvk, kaitse
Lugemata postitus Postitas Mario002 »
Suured tänud!Äärenurk kirjutas: 25 Okt 2019, 20:46Kuigi sild on väga lühike, oleks viisakas kasutada sama ristlõikepindalaga juhti kui liist ise.Mario002 kirjutas: 24 Okt 2019, 20:28 Samuti sooviks teada, kas võib lisada lisa PE-liistu (sillatud esimese PE-liistuga)?
Sinu loogika on õige.Mario002 kirjutas: 24 Okt 2019, 20:28 Viimaseks siis kuidas näiteks veel ühe RVK lisamine välja näeks - kas on vaja iga RVK jaoks eraldi N-latti (peale RVK)? Endale tundub loogiline, et iga RVK N sisend tuleb PE+N-latilt ja peale igat RVK eraldi N-latt.
-
Mario002
- Regulaarpostitaja

- Postitusi: 91
- Liitunud: 24 Okt 2019, 19:45
- On tänanud: 3 korda
- On tänatud: 2 korda
Re: Kilbi ühendus, pen-lahutus, rvk, kaitse
Lugemata postitus Postitas Mario002 »
Kuna foorumis on hea küsimusi küsida, siis küsiks ka veel sellist asja, et miks pannakse eraldi PE- ja N-latt ning sillatakse need kokku, miks mitte üks pikk latt, kus pool saad jagada PE-ks ja pool N-iks?
Või siis miks mitte üks ühine (sama, mis sillatud ju) PEN latt ja sealt vedada eraldi PE- ja N-latt? kordusmaandus siis ühendataks "PEN" lati külge?
Vaatasin, et Effexis oli sillatud PE+N latt mingi 30 euri. Kahe lati vahel lihtsalt oli üks vasest tükk. Idee poolest ühestükis pikem latt on sama ja väiksem tõenäosus, et kuskilt sild katkeb.
Lisan ka Paintis tehtud joonised, ehk aitavad paremini arusaada, mida ma mõtlen. Mis nende kolme vahel erinevat on? Kumb on nendest nö parem ja miks? Füüsika aspektist on kõik kolm sama.
- Manused
-
- kysimus.png (5.2 KiB) Vaadatud 6503 korda
-
Küülaline
- Ehituspenskar

- Postitusi: 6634
- Liitunud: 02 Veebr 2009, 22:46
- On tänanud: 110 korda
- On tänatud: 149 korda
Re: Kilbi ühendus, pen-lahutus, rvk, kaitse
Lugemata postitus Postitas Küülaline »
Kolmas variant on ntegelikult veel kõige parem lahendus.
-
Mario002
- Regulaarpostitaja

- Postitusi: 91
- Liitunud: 24 Okt 2019, 19:45
- On tänanud: 3 korda
- On tänatud: 2 korda
Re: Kilbi ühendus, pen-lahutus, rvk, kaitse
Lugemata postitus Postitas Mario002 »
Tänud! Kolmas variant meeldib endale ka kõige rohkem. Sai natukene kilbis pusitud (mõni vana kaitse ära võetud, kuna uued tulevad asemele, jms). Maja 60 pluss aastat vana, nende kaablikestega seal natukene nutune seis. Eks vaikselt üritab järkjärgult välja vahetada.Küülaline kirjutas: 26 Okt 2019, 16:59 Elektronide jaoks ei ole tõesti vahet, aga kuna meie TN-C juhistik muutub TN-S juhistikuks PEN lahutatakse, siis on kaks eraldi latti hästi näitlik ja ülevaatlik lahutuspunkt.
Kolmas variant on ntegelikult veel kõige parem lahendus.
-
ping
- Ehituspenskar

- Postitusi: 6183
- Liitunud: 28 Jaan 2016, 10:35
- On tänanud: 114 korda
- On tänatud: 295 korda
Re: Kilbi ühendus, pen-lahutus, rvk, kaitse
Lugemata postitus Postitas ping »
Auditeerimisel ja rikete otsimisel, isolatsioonitakistuse mõõtmisel on vaja P ja N omavahel lahutada.Mario002 kirjutas: 26 Okt 2019, 15:34 .... et miks pannakse eraldi PE- ja N-latt ning sillatakse need kokku, miks mitte üks pikk latt, kus pool saad jagada PE-ks ja pool N-iks?
-
Küülaline
- Ehituspenskar

- Postitusi: 6634
- Liitunud: 02 Veebr 2009, 22:46
- On tänanud: 110 korda
- On tänatud: 149 korda
Re: Kilbi ühendus, pen-lahutus, rvk, kaitse
Lugemata postitus Postitas Küülaline »
Praktikas näeb see välja selline (N ja PE sild on parasjagu mõõtmiseks lahti).
-
võhik
- Ehitusspets

- Postitusi: 697
- Liitunud: 01 Jaan 2010, 11:54
- On tänanud: 2 korda
- On tänatud: 16 korda
Re: Kilbi ühendus, pen-lahutus, rvk, kaitse
Lugemata postitus Postitas võhik »
On vist nii, et võrgust tulev PEN tuleb lahutuskohas ühendada PE latile, sest kaitsejuhti ei tohi kunagi katkestada?
Sealt edasi tuleb viia sild N latile ning sellelt edasi siis tarbijate N-id,
Kui nüüd eelpoolpostitatud toiminguteks sild eemaldada ja selle tagasipanek hiljem unustada ning pealüliti sisse tagasi keerata, siis on N katkenud ja kolmefaasilises paigaldises jäävad ühefaasilised tarbijad kahe faasi vahele järjestiku ning suure tõenäosusega põlevad paljud neist paugu, plaksu, sutsu ja tossuga läbi....
Igasugused hobielektrikud ehk peavad seda kirjeldust meeles ja ei tee nii...
PS
Fotol olevas kilbis tunduvad puuduvat liigpingepiirikud, või on need ühendatud mitte kõige õigemini.
Võimalusse, et need on ideaalses kohas - hoone välisseinal , täpselt piksekaitsetsoonide 0 ja 1 piiril, ma pigem ei usu...
-
Mario002
- Regulaarpostitaja

- Postitusi: 91
- Liitunud: 24 Okt 2019, 19:45
- On tänanud: 3 korda
- On tänatud: 2 korda
Re: Kilbi ühendus, pen-lahutus, rvk, kaitse
Lugemata postitus Postitas Mario002 »
Küsiks veel, miks PEN jagamise/jagunemise või kuidas seda kutsutakse koht, miks mitte "lahutada" ja siis panna N ja PE jaoks eraldi jagamisplokk? Peakilbist läheks siis üle TNS süsteemile ja sealt edasi saab vedada 5se kaabliga.
Ei hakka isegi küsima, kasutaja võhiku poolt mainitud liigpingepiirikute kohta. Need nkn puudu ja ruumi ka väga pole lisada.
Lõpetuseks väike nali: EE elektrikud on u. 10 aastat tagasi vedanud 3x25A peakaitsmest faaside ja PEN jagamisplokki silmaga vaadates 3x2.5mm2 kaabli. Poes öeldi, et alla 6mm2 ei tohiks see olla - seega ise vedasin sealt edasi 10mm2 kiulise juhtmega. Kas EE elektrikud teinud jama tööd või mul tekkis juhtme valikuga overkill?
-
Küülaline
- Ehituspenskar

- Postitusi: 6634
- Liitunud: 02 Veebr 2009, 22:46
- On tänanud: 110 korda
- On tänatud: 149 korda
Re: Kilbi ühendus, pen-lahutus, rvk, kaitse
Lugemata postitus Postitas Küülaline »
N ja PE latid on ju selgelt näha PEN-lati (klemmi) kõrval paremal, samuti lahtiühendatud sild.Mario002 kirjutas: 29 Okt 2019, 11:41 ... Kus on N ja PE latid, kuhu ülejäänud asjad ühendatud on või sooviti näidata PEN lahutust
... miks on L1, L2, L3 ühendatud latil olevale markeeringule vastupidiselt
... miks mitte "lahutada" ja siis panna N ja PE jaoks eraldi jagamisplokk
... Peakilbist läheks siis üle TNS süsteemile ja sealt edasi saab vedada 5se kaabliga
... Poes öeldi, et alla 6mm2 ei tohiks see olla
... ise vedasin sealt edasi 10mm2 kiulise juhtmega
Mis mõttes L1 L2 L3 on vastupidi ühendatud?
"Lahutamine" tähendabki nendevahelist silda.
See ongi peakilp, millest minnakse edasi 5- ja 3- sooneliste kaablitega.
PEN-juhi vähim ristlõige on 10 mm² vase ja 16 mm² alumiiniumi puhul
Selles kilbis liigpingepiirikud puuduvad. Mingil põhjusel ei ole kohustuslikuks määratud.
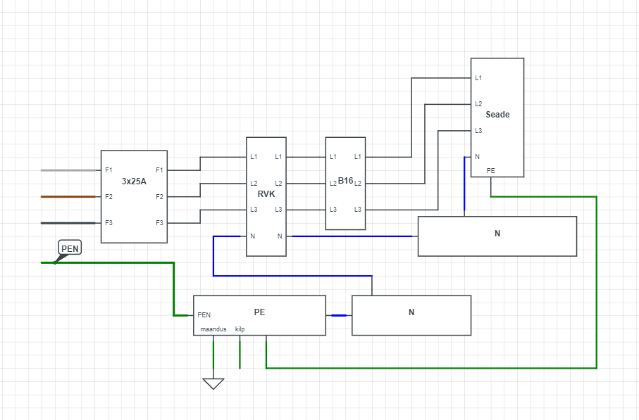
Selguse huvides pildil oleva kilbi skeem ka:
-
võhik
- Ehitusspets

- Postitusi: 697
- Liitunud: 01 Jaan 2010, 11:54
- On tänanud: 2 korda
- On tänatud: 16 korda
Re: Kilbi ühendus, pen-lahutus, rvk, kaitse
Lugemata postitus Postitas võhik »
....ilmselt peab silmas seda, et faaside tähistus kolmefaasilisel kammil on tegelikkusega nihkes.Mis mõttes L1 L2 L3 on vastupidi ühendatud?
fotol toodud kilpi on piirikuid väga lihtne lisada... ja veel vägagi õigesse kohta.
terve omaette latt on nende jaoks vaba.
Aga eks piirikutega on nagu turvauksega... omal ajal öeldi, et 90% turvaustest ostetakse peale sissemurdmist....
miks need max pingelangud ja min lühisvoolud seal tabeli viimases veerus nii erinevad on? Mis punktis need on arvutatud/arvutatakse?
-
Küülaline
- Ehituspenskar

- Postitusi: 6634
- Liitunud: 02 Veebr 2009, 22:46
- On tänanud: 110 korda
- On tänatud: 149 korda
Re: Kilbi ühendus, pen-lahutus, rvk, kaitse
Lugemata postitus Postitas Küülaline »
Eks need ole plaanijoonise pealt mõõdetud kaabli pikkuse ja ristlõike ja koormuse järgi arvutatud. Pingelangud ilmselt alates sellest kilbist ja lühisvoolud heal juhul liitumiskilbis mõõdetud lühisvoolust lähtudes või ka mingil eeldusel (näiteks liitumiskilbis Ik=1 kA)võhik kirjutas: 30 Okt 2019, 09:48miks need max pingelangud ja min lühisvoolud seal tabeli viimases veerus nii erinevad on? Mis punktis need on arvutatud/arvutatakse
-
tarkmeestaskus
- Uus kasutaja

- Postitusi: 12
- Liitunud: 19 Apr 2020, 20:57
Re: Kilbi ühendus, pen-lahutus, rvk, kaitse
Lugemata postitus Postitas tarkmeestaskus »
Lugesin seda teemat ja tekkisid mõned küsimused. Osaliselt on siin küll vastatud juba aga siiski. Juba sadu kordi räägitud jutt.
Liitumiskilbist tuleb maja 4X16 Al kaabel. Küsimus PEN lahutuse kohta, milline on täielikult eeskirjadele vastav lahend? Kuna 16 ruudune alumiinimum soon ei mahu kuidagi PE latile, siis kas tohin järgnevalt toimida?
1. Viin PEN’i ENSTO topelt klemmile
2. Sealt 6 ruuduse montaažijuhtmega PE latile
3. Samuti ENSTO klemmilt 6mm2 N latile
4. ENSTO klemmilt N’d RVK jaoks edasi
5. Kordusmaandus PE latile vōi klemmile?
Või on õigem:
1.PEN ENSTO klemmile, sealt PE latile
2. Sild PE latilt N latile
3. Kordusmaanduse ots ( vardad maas) PE latile
Tekkis ka küsimus, et kas on mingi nõue, kui suur peab olema PE ja N vaheline sild? Ristlõige? Üle 6 ruudu vist ei mahu latile. Samuti vaatasin, et kordusmaandus oli 16 ruudune või suisa 25ne, kuidas selle mahutamine PE latile peaks toimuma eeskirjade järgi, kas läbi ENSTO klemmi?
-
võhik
- Ehitusspets

- Postitusi: 697
- Liitunud: 01 Jaan 2010, 11:54
- On tänanud: 2 korda
- On tänatud: 16 korda
Re: Kilbi ühendus, pen-lahutus, rvk, kaitse
Lugemata postitus Postitas võhik »
Aga sinu teine variant on õigem loogiliselt ja arusaadavam kirjelduse põhjal.
Ensto klemm on lõpuks vidin kaableid omavahel kokku ühendama.
Sinu esimese variandi kirjeldusest saan aru, et sul tekib lausa 3 silda PE ja N vahel... neist 2 järjestikku... ja mitmeid erinevaid N-e mis omavahel kokku saavad alles PEN-is...
Mine “Elekter, elektriseadmed”
- Ehitusfoorum
- ↳ Üldfoorum
- ↳ Ahjud, kaminad, korstnad
- ↳ Aiad, väravad
- ↳ Aknad, uksed
- ↳ Betoon ja betoonitooted
- ↳ Ehitustööriistad
- ↳ Ehitusmaterjalid
- ↳ Elekter, elektriseadmed
- ↳ Energiamärgis ja energiaaudit
- ↳ Fassaadide arutelu
- ↳ Katused, laed
- ↳ Hüdroisolatsioon
- ↳ Kaevud
- ↳ Konstruktsioonid, seinad
- ↳ Küttesüsteemid
- ↳ Palkmajad
- ↳ Projekteerimine, projektid
- ↳ Põrandad
- ↳ Puit ja puidutooted
- ↳ Restaureerimine
- ↳ Seadusandlus
- ↳ Soojustus, isolatsioon
- ↳ Saunad, dussiruumid, vannitoad, sanitaartehnika
- ↳ Siseviimistlus, värvid, plaatimistööd
- ↳ Ventilatsioon
- ↳ Veevarustus, kanalisatsioon, käimlad
- ↳ Vundamendid
- ↳ Naljanurk
- ↳ Arhiiv
- Ärifoorumid
- ↳ Otsin tööd
- ↳ Pakun tööd
- ↳ Ostu-müügifoorum
- ↳ Annan/võtan rendile
- ↳ Hinnapäring